超数据世界 安卓版下载

超数据世界

  • 支   持:安卓系统
  • 分   类:手机软件
  • 大   小:906.79 MB
  • 版   本:v1.10.10大小:906.79 MB
  • 评   分:

  • 开发者:深圳德成游戏网络有限公司
  • 下载量:3256次
  • 发   布:2026-03-09 00:46

手机扫码免费下载

#超数据世界截图

#超数据世界简介

超数据世界最新版是一款全新的即时战略类二次元MMORPG游戏。这是一个开放的世界可以上天入地下海,各种奇怪的生物,可以创建自己的世界,模拟出真实的世界,可以让玩家的感受到高度自由的氛围!不仅如此,玩家可以在游戏中穿越时空,并且还会来到一个充满着科技和未来感的世界。作为一款策略类开放世界游戏,游戏玩法也非常丰富,玩家可以培养自己的角色和招募各种不同的伙伴,并和好友一起组队挑战各种各样的副本。玩家还可以探索不同的地图、挖掘各种彩蛋,收集珍稀的角色和宠物,以及发现更多的隐藏内容。最重要的是,玩家所培养的宠物可以参加全国大赛,玩家需要领导自己的团队势力,在不断的战斗中不断壮大自己,统一超数据世界,感兴趣的小伙伴快来当快下载体验吧!

游戏特色

1、可以在地图上跑来跑去,或者探险

场地有平原,沙漠,天空,沙滩,海底,

地牢,遗迹,坟墓,冰原,山地,宫殿等等的地方可以冒险。

2、非常多的职业,目前配搭就超过了200种

比如剑侠配搭魔灭就是一个魔剑士的玩法,

守卫配搭圣牧就是一个圣骑士的玩法等等。

玩家可以创造出自已的玩法。

3、宠物类型高达千只,每一只就算抓1万次,他的属性都不一样

比如小乌龟,小兔子,美女帅哥,机械人,外星人,野兽,小狗,

花花草草,各种鱼类,各种飞行,海底生物可以收集,

大大满足不同爱好者的收集养成愿望。

4、可以说特色在于可以抓不同的宝宝

训练他,让他与你一起在世界里冒险。

超数据世界最新版新手宠物攻略

一、绿字白字

如图,点开宠物的基本资料,可以看见力量、敏捷、体质、智慧这四个数值,其中包含绿色和白色的数字,这就是绿字和白字。

重点来了!不要被白字所困扰,白字显示的只是通过游戏中各种复杂的算法得出的宠物最终数值(后面会讲),选宠物的时候没有参考的价值!在选择宠物时只看绿字!只看绿字!只看绿字!

超数据世界(图1)

每个宠物抽到时绿字都是随机的!随机的!随机的!属性好坏拿抽到的宠物绿字属性和图鉴做比较,如下图:

超数据世界(图2)

超数据世界(图3)

二、个性

每个宠物有两个随机个性;

个性分等级:LV5最大,LV1最小;

个性分为基、伪基、某守、某抗、某破、某穿。

①基

基是目前版本最优先考虑的个性;

基是宠物个性中的初力、初智、初敏、初全。基提升的是最终属性(也就是白字);

基每提升1,该属性最终数值就会提升500。举个例子:下图中的初力4,力量基础提升8.8,最终宠物的力量属性(白字)上就会加4400的数值。

超数据世界(图4)

超数据世界(图5)

②伪基

伪基是在个性中增加百分比属性;

是宠物个性中的神力、智慧、迅捷、全能、物抗、魔抗、命中、闪避、格挡、魔挡、吸血。

如图,伪基没有基加的属性来的实在,但也是着重培养某样属性时很有必要的个性。

超数据世界(图6)

③某守、某抗

类似于“火抗、光守”这样的个性,主要用于坦克宠物。

超数据世界(图7)

超数据世界(图8)

④某破、某穿

类似于“风破、机穿”这样的个性,由于你游属性太多,最无用的个性,可忽略。

超数据世界(图9)

超数据世界(图10)

三、宠物分类

宠物分为四种,单属性宠物、双属性宠物、全能宠、角色宠

单属性宠物:

单个属性绿字特别突出,当前版本普遍用处不大,坦克宠物除外(合格的坦克宠物最好有体基,即使没有体基,有格挡、魔挡、闪避、某守、某抗也可一用)

超数据世界(图11)

双属性宠物:

两个属性突出,任意两个绿字属性突出,搭配宠物职业主要做PVE宠物,如图:

超数据世界(图12)

全能宠物:

属性均衡,四项满级绿字属性都在100左右,较单属性双属性宠更吃二补(见下面补正篇,这里只提一个概念)更多,作为pvp宠活跃在大赛上。(大赛本帖不做介绍,感兴趣可以论坛搜索)

超数据世界(图13)

角色宠:

角色宠比起普通相对特殊且复杂,多了一个职业被动(即地图里转职某个角色的被动),某些角色被动很强(这个某些角色要体验角色才能了解,我这方面见识尚浅,听群里moli大佬与和人大佬列举了几个强力宠物:勇,虎潇,马超,莲,螃蟹子,温蒂尼等,可以作为参考),即使没基也可以用,但是注意一定是较强或功能性被动,不确定的话可以单拿出问。

超数据世界(图14)

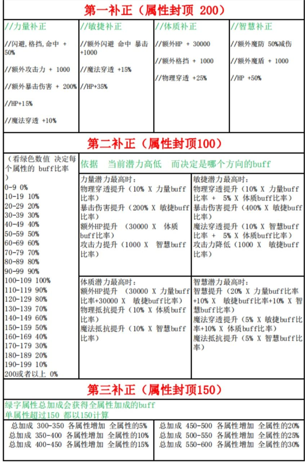
四、补正(满级宠物才看补正,补正占很大一部分最终数值,新手最懵的部分,我保证幼儿园教学,让大伙都听懂)(修正:九鸳,一补二补进行了修正细化)

先看表:

超数据世界(图15)

懵吧,我开始也懵,保存下来,以后总得用,听我给你唠。

什么是补正?补正是策划为了增强全能宠物并且限制单属性宠物给的一个系统,目的是给平庸的全能宠增加能力,免得废宠太多。

看补正图,补正分为一补、二补、三补,满级宠物才看补正,是所有宠物属性最后算的一项,也就是算完个性加成再算补正;而补正自身计算没有先后顺序,最终求出所加的属性和即可。

具体算法我举个例子,看下图这只蓝小丑鬼:

超数据世界(图16)

超数据世界(图17)

更新日志

v1.10.10版本

*无法与旧版本组队

*更新后 1月登录活动将无法领取,请确认领取完所有1月的登录活动才更新

1.变异9王 野蛮战士 护盾削减共享条件降低1半,修复护盾量数值比说明高出10倍的问题

2.变异12王 铁人 大地震基础触发次数从5次降低为2次,每降低30%血量增加1次改为20%

3.登录活动更新

4.伙伴星愿池更新

5.徽章兑换列表更新

活动

新增新年祝福buff至3月15日结束

新年祝福buff:

1.额外25%减伤

2.战斗中每秒恢复1%生命(不超过自身10%攻击)

3.怪物掉落数量+1